Suggested Workflow
Suggested Workflow Page with Workflow Diagram
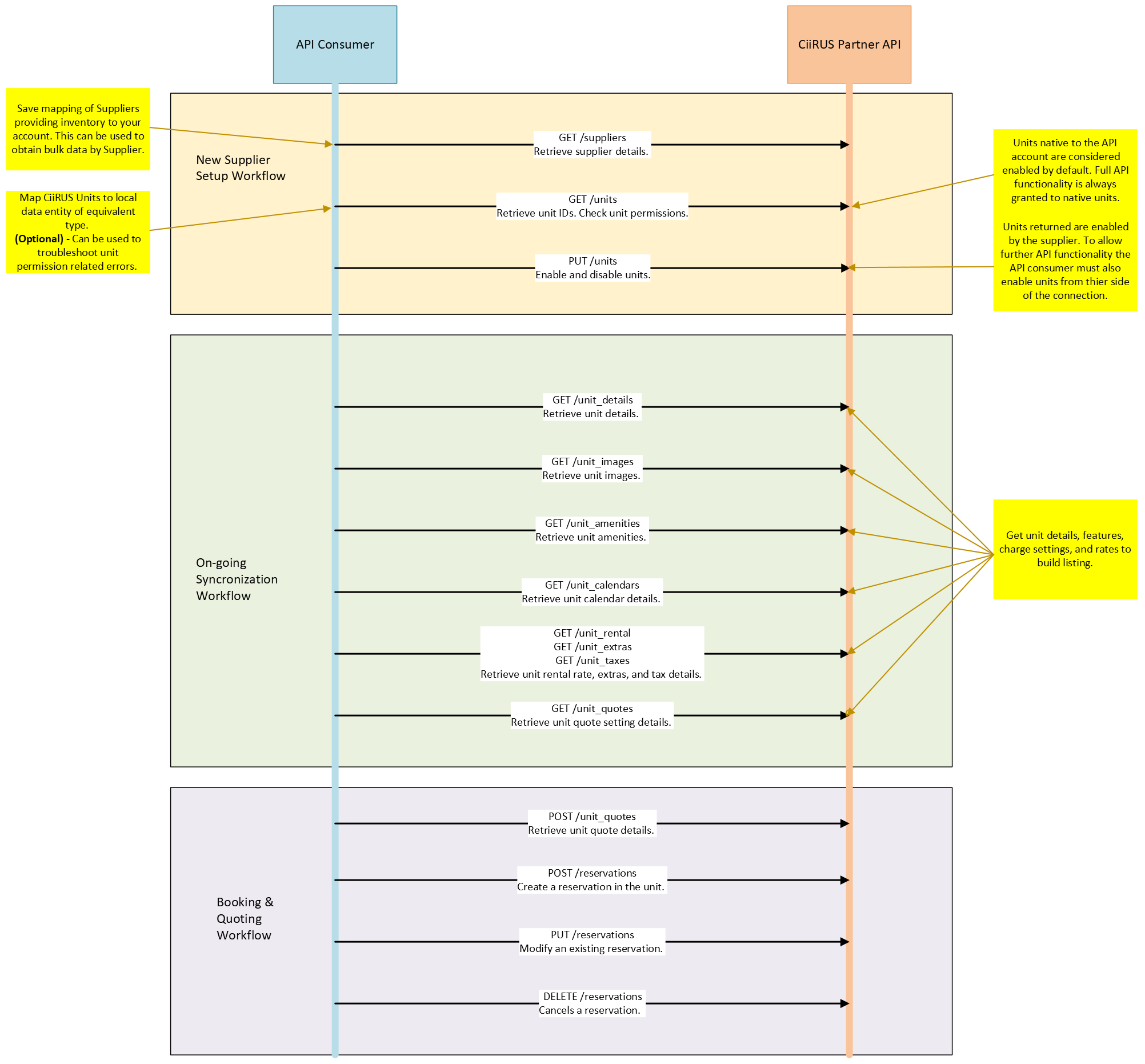
Overview
Explore our recommended step-by-step process depicted in the workflow diagram below, guiding you through project execution and optimization.

Click image to view larger.
Please be aware that while this is a commonly used implementation workflow, it is not the sole method considered acceptable for execution. This workflow outlines the process for a number of the most common API implementations.
🔁 Caching Best Practices
To optimize performance and reduce unnecessary API calls, implement intelligent caching strategies based on available timestamps. Below are best practices for caching different data types:
🗓 Availability Data
- Preferred Method: Use the
/unit_calendarsendpoint with thelast_reservation_update_dateparameter to fetch availability data only for units that have changed since your last sync. - Fallback Option: If filtering by timestamp isn’t feasible, cache availability data in bulk and refresh it for all units 1–4 times per day based on your inventory size and change frequency.
- Tip: A timestamp-driven delta sync helps reduce load and ensures you’re only updating the properties that need it.
🏡 Unit Data
- Preferred Method: Utilize the
last_unit_update_dateparameter from the/unitsendpoint to detect changes since your last sync. Refresh data only for units where this timestamp has changed. - Fallback Option: If using timestamps isn't feasible, cache unit data and refresh it on a fixed interval. Ideally, once daily, but weekly or bi-weekly may suffice depending on your business needs.
- Tip: Avoid mapping all units on every sync. Use a delta-based approach where possible to minimize API usage and improve performance.
📋Unit Details
- Preferred Method: Since unit details (e.g., amenities, descriptions, images, etc.) are polled from different endpoints, use the
last_unit_update_dateparameter from each respective endpoint to rebuild details only for units that have changed. - Fallback Option: Rebuild unit details for all units on a daily, weekly, or bi-weekly cadence, depending on your business needs.
- Tip: For bulk updates or internal search indexing, consider queue unit rebuilds during off-peak hours (e.g., 1900 - 0700 Eastern Time) to reduce load during high-traffic periods.
📅 Reservation Data
- Preferred Method: Use the
modified_startandmodified_endparameters on the/reservationsendpoint to fetch only reservations that have been added or updated since your last sync. Query for updated reservations using a rollingmodified_starttimestamp (e.g., "last checked time") and a current timestamp asmodified_end. - Fallback Option: If not using timestamps, retrieve all recent reservations in a rolling window (e.g., last 7–14 days), ideally every 1–3 hours.
- Tip: Store your last successful sync time and use it as
modified_startfor the next request to minimize duplication. Handle paging and updates carefully for overlapping changes.
Updated 8 months ago
